
本文自南都·湾财社联丰配资。
采写 | 南都·湾财社记者 陈盈珊
11月11日晚间,安克创新发布公告称,公司拟在境外发行H股并申请在香港联交所主板挂牌上市,以进一步推进全球化战略布局、提升综合竞争力。
该事项尚需提交股东大会审议,并取得相关政府及监管机构的备案、批准和核准。目前,上市具体细节尚未最终确定,实施存在重大不确定性。
安克创新于2020年8月24日在深交所上市,主营业务为自有品牌移动设备周边及智能硬件产品的研发、设计与销售。
缘何在此时赴港上市,与现金流承压是否有关?产品质量管控有无其他供应链保障举措?截至发稿前,南都湾财社暂未收到安克创新回复。
业绩增长稳健 现金流承压
今年前三季度,公司实现营收210.19亿元,同比增长27.79%;归母净利润达19.33亿元,同比增长31.34%。
第三季度单季,营收达81.52亿元,同比增长19.88%,为2023年一季度以来最低增速;归母净利润达7.66亿元,同比增长27.76%;扣非净利润达5.21亿元,同比小幅下降2.92%。
值得注意的是,尽管营利双增联丰配资,公司经营现金流却由去年同期的16.51亿元转为净流出8.65亿元,降幅达152.38%。
主要因为两个方面,其一为应对旺季和关税进行大规模备货,存货余额较年初大增90.11%。其二,支付给职工的现金较上年同期显著增加。
不少分析也直指,公司近期在部分市场面临的产品召回事件,也带来了额外的善后成本和资金压力。
年内三度召回 全球累计超238万台
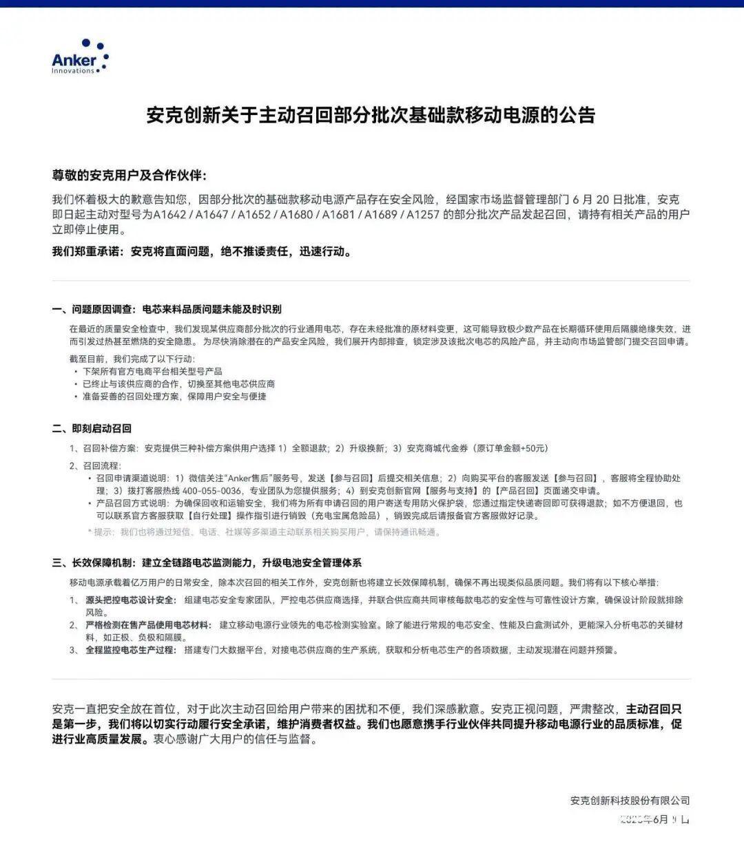
今年以来,安克创新因电池电芯生产缺陷导致火灾隐患,已实施三次大规模召回。
今年10月,安克创新日本分公司因旗下产品引发41起火灾事故,宣布召回约41万台移动电源和10万台内置锂电池蓝牙音箱。;
9月,美国消费者产品安全委员会发布公告称,Anker移动电源因存在火灾和烧伤风险,安克创新召回约48.1万个充电宝。据悉,目前安克创新已接获33起火灾爆炸报告,其中4人轻伤,1人财产严重损失。;
6月,在中国召回71.29万台、在美国召回115.8万台存在“自燃风险”的充电宝。
有统计显示,2025年以来安克创新全球召回产品总数已超238万台,直接成本预计在4.32亿至5.57亿元之间。
高度依赖海外市场,
安克创新品控体系面临挑战
安克创新境外收入占比超过96%,高度依赖海外市场。今年前三季度,期内公司境内实现营业收入6.97亿元,同比增长21.59%;境外实现营业收入203.22亿元,同比增长28.01%,占总营收比重超过九成。
然而近两年已发生多次公开召回事件,外界也对安克创新的供应链管理与质量管控提出疑问。
公司采用“轻资产+高研发”模式,研发投入从2022年的9.7亿元增至2025年前三季度的19.46亿元,研发费用率提升至9.26%。但生产环节依赖代工厂,增加了品控难度。
比如,在2025年6月的国内召回事件中,供应商部分批次电芯未经批准变更原材料,公司品控体系未能及时发现;7月的日本召回事件则因电芯供应商使用不当材料。
针对问题,公司已终止与涉事供应商合作,与宁德新能源签署合作协议,并强化供应商管理。不过供应链调整需要时间,短期内质量风险仍需关注。
截至11月13日收盘,安克创新A股股价上涨0.53%,报110.21元/股联丰配资,总市值约590.9亿元,表现平稳。
胜亿配资提示:文章来自网络,不代表本站观点。